|
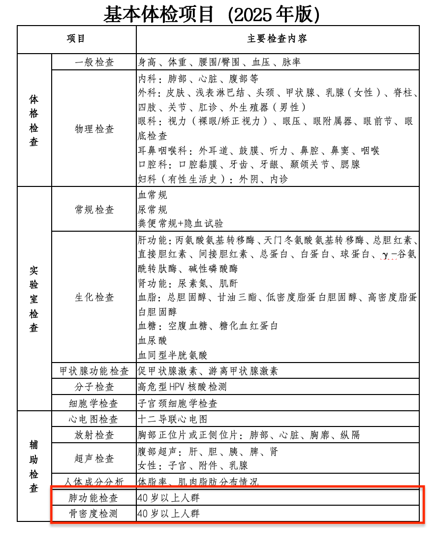
很多人每年体检都会纠结:项目一大堆,到底该查什么?随着年龄增加,器官也在衰老,查多了怕浪费钱,查少了又怕漏掉重点…… 别慌,国家卫健委不久前发布了《成人健康体检项目推荐指引(2025年版)》,明确推荐了40岁以上必做的两项。这两项就是——肺功能检查、骨密度检测。
40岁后 肺开始悄悄加速衰老 有研究显示,肺功能在20~25岁达到巅峰,之后就开始走下坡路。而40岁,正是一个明显的“滑坡点”,肺衰老开始加速!可怕的是,肺功能下降早期几乎没有症状,等你察觉到“走几步就喘、咳嗽总不好”,可能提示肺功能已经悄悄下降。 40岁以上人群体检时,建议筛查肺功能,核心项目可分为通气功能检查、换气功能检查、气道反应性检查,通过专业仪器评估肺的通气、换气等生理功能。必要时还需结合胸片和CT,检查肺部是否存在病变(如结节、炎症、肿瘤)。 出现5种表现,当心肺功能受损 肺功能衰退早期症状易被忽视,若同时出现以下症状中的2项及以上,建议及时关注肺部健康: 持续咳嗽:无感冒、过敏等明确诱因,咳嗽持续超过2个月; 活动后气短:爬三层楼即明显气喘,甚至平地快速行走时也感觉呼吸困难; 呼吸有声:呼吸过程中伴随“嘶嘶”声,或类似“拉风箱”的异常声响; 经常疲劳:日常频繁感到疲倦乏力,即便经过充分休息也难以恢复; 胸闷不适:胸部有明显压迫感,尤其在清晨起床或夜间睡眠时症状加重。 锻炼肺功能,试试这3个方法 肺功能锻炼对于改善呼吸健康至关重要。通过一系列有针对性的科学锻炼,可增强呼吸肌力量,提高呼吸效率,轻松自如地呼吸。推荐几种在家就能锻炼肺功能的方法: 唱歌或吹奏乐器:通过唱歌或吹奏乐器控制呼吸的节奏和力度,锻炼呼吸相关肌肉,可提高肌肉的力量和耐受性。 深呼吸训练:在安静舒适的地方,闭上眼睛,放松身体,用鼻子慢慢吸气,让气流深入到肺底。接着缓慢用嘴呼出气体,反复练习深呼吸,每次持续几分钟,可保护并提高肺功能。 有氧运动:跑步、游泳、骑车、练八段锦、打太极拳等有氧运动可提高心肺功能,增强肺泡对氧气的摄取和利用能力,还可促进血液循环,增强身体素质。 40岁后 骨量开始“断崖式”下降 人的一生中,骨量变化就像一条抛物线: 从出生到20岁,骨量会随着年龄明显增加; 30~40岁是人一生中骨密度最高的时期; 40岁之后,骨量开始流失,骨骼将会“断崖式”衰老。 女性绝经后流失更快,男性同样无法避免。无论男性女性都应在40岁左右做一次骨密度检查,了解自己的骨量处于什么位置。50岁以后则应每年做一次骨密度筛查。 出现5种表现,是骨质疏松信号 虽说年轻人有“硬”骨头优势,但也未必骨量达标,这些症状可能是骨质疏松的信号: 身高变矮(驼背或脊柱压缩) 经常抽筋 轻微碰撞就骨折 持续性腰背疼痛 牙齿松动(颌骨骨质流失) 骨密度低若继续发展,可能演变成骨质疏松症,不仅腰酸背痛,身体素质也会变差,易生病。 养出一身“硬骨头”,做好3件事 保证每日钙质摄入:高钙食物有牛奶、酸奶、奶酪、豆腐、深绿色蔬菜、坚果、鱼虾。
每天晒太阳15分钟:缺乏维生素D,补再多钙也难吸收。建议每天适当晒太阳15~30分钟(避免正午长时间暴晒),需保持手臂/面部暴露。此外,蛋黄、深海鱼(三文鱼、沙丁鱼)富含维生素D。 {jz:field.toptypename/}每天运动30分钟:肌肉收缩时牵拉骨骼,能刺激成骨细胞活性。推荐健步走、八段锦、太极拳、哑铃、广场舞等,每周坚持3~5天,每天30分钟。避免久坐,每1小时起身活动一次。 来源:国家应急广播综合人民日报健康客户端 |



